【競賽】【決賽名單】 創意無法擋!『2025第十四屆全國連鎖加盟產業創新提案競賽暨高中職學校小論文競賽』 決賽名單公布
🎉 恭喜各位!
經過一連串緊張又精彩的初審,決賽入圍名單正式出爐!
沒入圍的同學也別灰心! 每一次挑戰都是累積實力的重要一步,把這次的經驗當成下一次更強的基礎,你們真的都很棒!
至於成功晉級的同學~
歡迎來到決賽戰場!
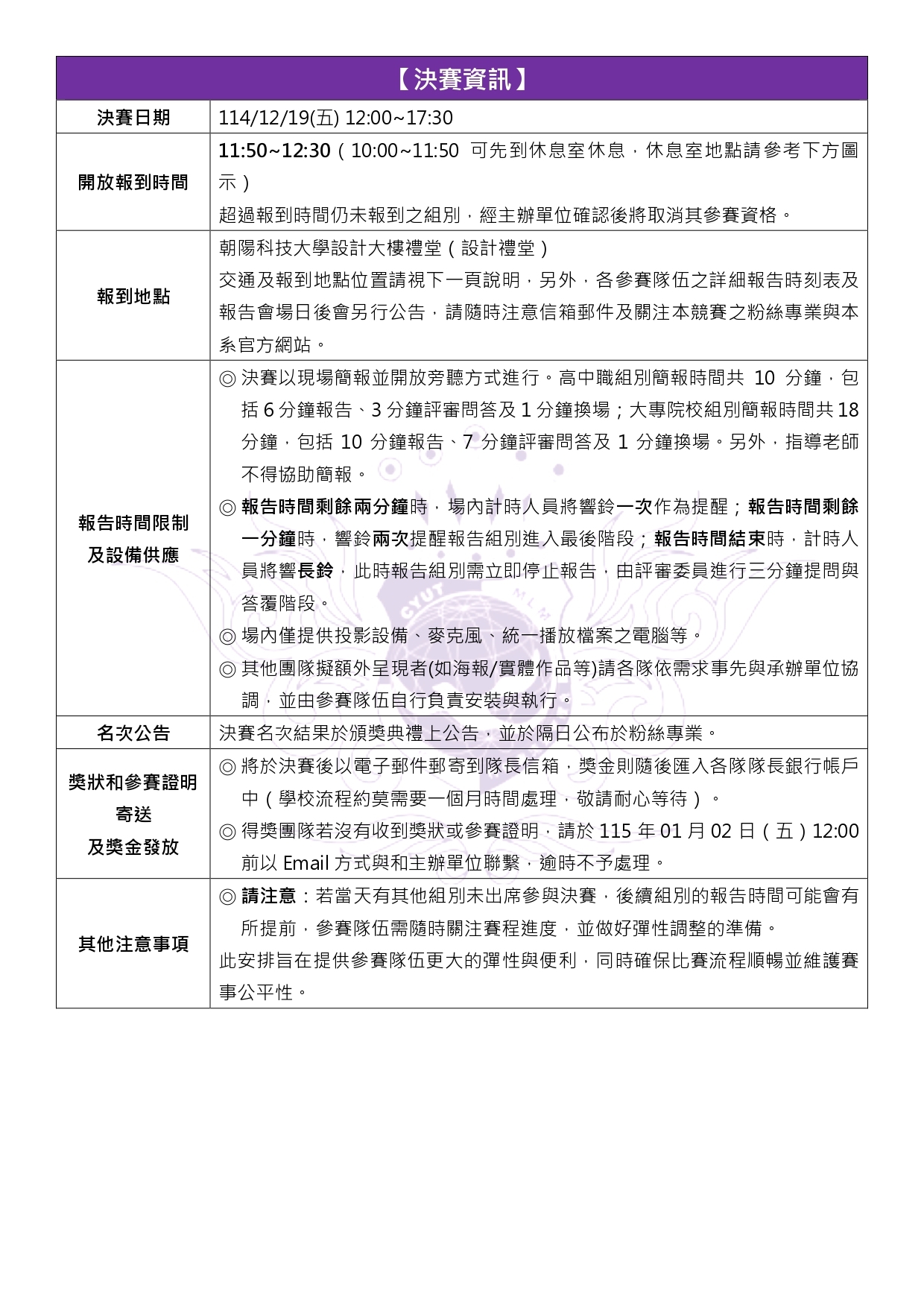
我們已經整理好完整的決賽資訊,讓大家可以輕鬆查詢自己的組別資料,也能用於後續的請假申請。之後如果有最新更新,會同步公告在 FB 粉絲團 以及 系網站,請大家一定要密切注意,不要錯過重要消息!
✨ 入圍同學記得最重要的一件事:
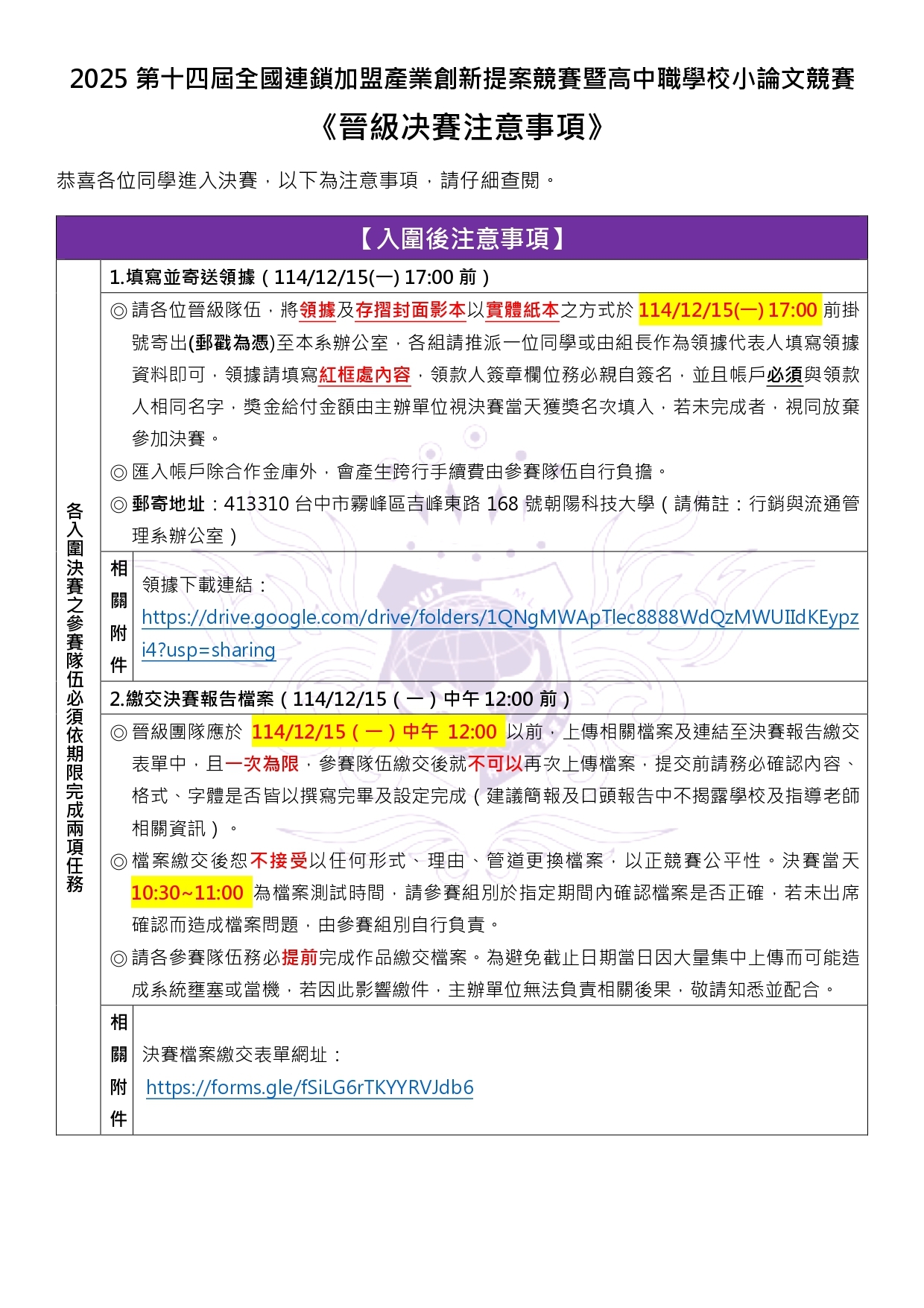
請務必在 114/12/15(一)中午 12:00 前 上傳你的決賽檔案到指定表單。
🔗 決賽檔案上傳表單:https://forms.gle/fSiLG6rTKYYRVJdb6
📩 如果你有任何疑問,歡迎直接私訊我們的官方 LINE:https://lin.ee/8oquSTH
🧾 領據下載連結:https://drive.google.com/drive/folders/1QNgMWApTlec8888WdQzMWUIIdKEypzi4
期待在決賽看到大家更亮眼的表現,衝刺最後一哩路!💪












瀏覽數:
分享
