跳到主要內容區
Menu
回首頁
English
Tiếng Việt
朝陽首頁
Menu
系所介紹
師資介紹
課程規劃
招生資訊
特色課程與活動
榮譽新聞
交換生專區
系友專區
越南專班專區
下載專區
相關連結
本功能需使用支援JavaScript之瀏覽器才能正常操作
首頁
最新公告
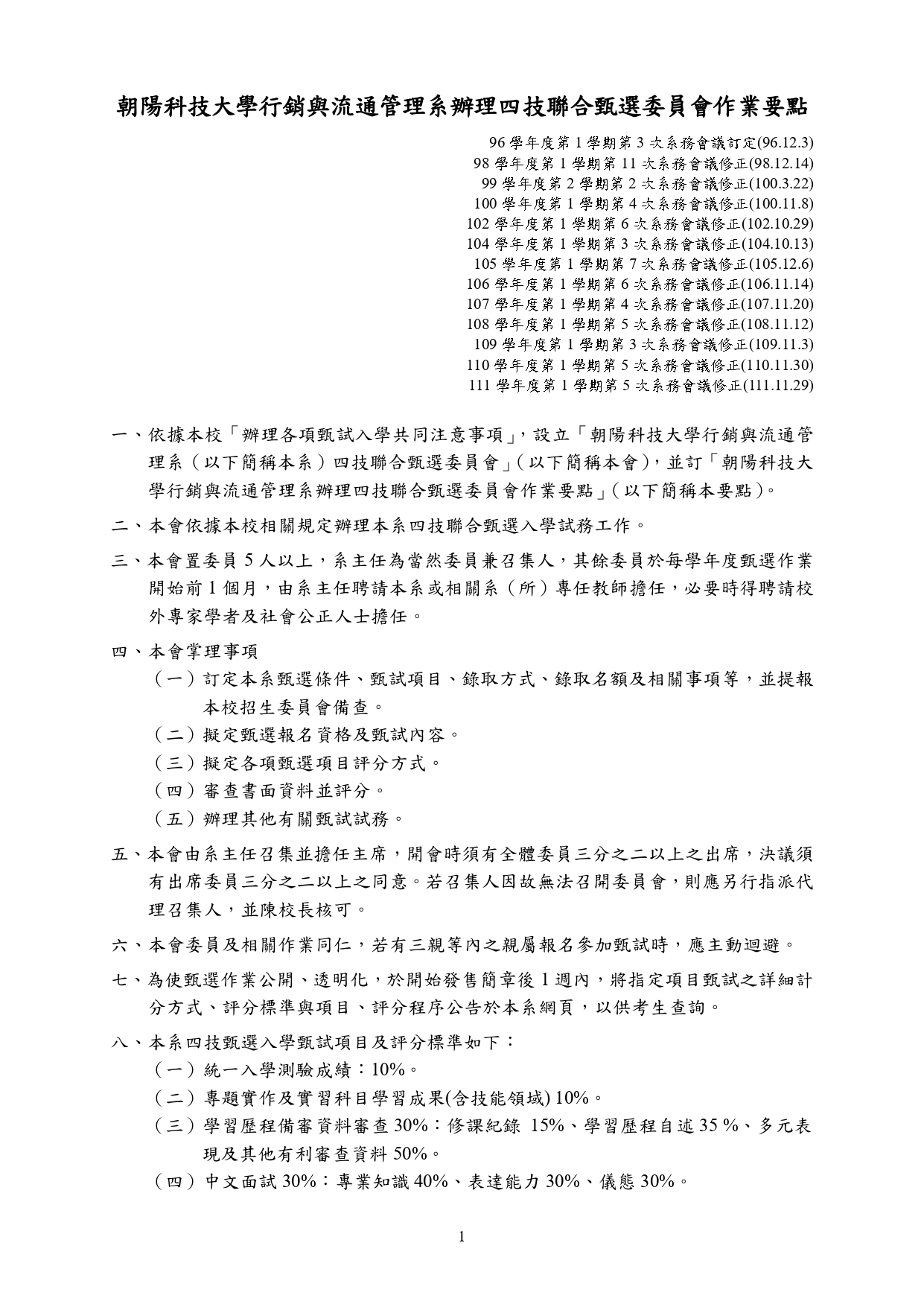
【招生】115學年度辦理四技聯合甄選委員會作業要點
附件一-115學年度辦理四技聯合甄選委員會作業要點
瀏覽數:
分享
Close (Esc)
Share
Toggle fullscreen
Zoom in/out
Previous (arrow left)
Next (arrow right)